Биохимия энергетиков без сахара: польза или вред?
23 февраля 2026
Биохимия энергетиков без сахара: польза или вред?
- 636
- 0
- 2
«Энергетики — это костыль, а не топливо. Настоящая выносливость строится на грамотном восстановлении, а не на стимуляторах».
— Руководитель Сомнологического центра Минздравсоцразвития РФ, врач-сомнолог Яков Левин.
Рисунок в полном размере.
адаптировано из Pinterest
-
Автор
-
Редакторы
Статья на конкурс «Био/Мол/Текст»: Современный ритм жизни заставляет многих искать быстрые способы повышения работоспособности. Когда кофе перестает спасать, а дедлайны на работе, ночные смены или сессия требуют максимальной концентрации, многие выбирают «чудо-банку» с обещанием мгновенной бодрости.
Конкурс «Био/Мол/Текст»-2025/2026
Эта работа опубликована в номинации «Свободная тема» конкурса «Био/Мол/Текст»-2025/2026.
Генеральный партнер конкурса — международная инновационная биотехнологическая компания BIOCAD.
Партнер номинации — компания SkyGen: передовой дистрибьютор продукции для life science на российском рынке.
«Книжный» спонсор конкурса — «Альпина нон-фикшн»
Спортсмены и любители фитнеса часто используют бессахарные энергетики как средство для повышения выносливости и концентрации, их преподносят в качестве здоровой альтернативы классическим энергетикам.
Производители заявляют об их преимуществах: нулевая калорийность, отсутствие скачков сахара в крови, «чистая» энергия без последствий для фигуры. Но так ли они безопасны? Давайте разбираться.
Что внутри банки?
Хотя основой любого энергетического напитка является вода, заявленный эффект бодрости создается за счет комбинации ключевых действующих компонентов: кофеина, таурина и сахара.
Кофеин является мощным стимулятором центральной нервной системы. Он блокирует рецепторы аденозина («молекулы усталости») в мозге, благодаря чему снижает чувство сонливости и временно повышает концентрацию и внимание.
Таурин — аминокислота, играющая роль нейромодулятора и регулятора. Он не является прямым стимулятором, но поддерживает работу сердечно-сосудистой и мышечной систем, а также может смягчать некоторые побочные эффекты кофеина.
Сахар (обычно глюкоза или сахароза) служит источником быстрой энергии. Резкий подъем уровня глюкозы в крови дает немедленный прилив сил, однако за ним часто следует столь же резкий спад («энергетический откат»).
Низкокалорийные же варианты отличаются тем, что вместо сахара в них используют подсластители, например, аспартам и сукралозу.
Кроме того, в качестве добавок в энергетиках могут использоваться различные биологически активные соединения, чаще всего это витамины группы В, L-карнитин, и фитокомпоненты: экстракт женьшеня и гуарана. Таким образом, производители создают комбинацию, где кофеин бодрит мозг, сахар дает «топливо», а таурин и витамины группы B работают как вспомогательные агенты, поддерживая метаболизм и стабильную работу организма в условиях стресса.
Разберем теперь, сколько всех этих веществ содержится в классической баночке энергетического напитка объемом 450 мл. Допустим, производитель заявляет, что на 30 мл его продукта приходится 10 мг кофеина, 100 мг — таурина, 15 мг гуараны и 5 мг женьшеня. Витамины группы В (ниацин, В6 и В12) содержатся в этом же напитке в количестве 3 мг, 0,5 мг и 0,3 мкг, соответственно, L-карнитин — в количестве 50–100 мг, а подсластителей (сукралоза, аспартам, стевия) — 5 мг. Зная это, можно легко посчитать, чем богата одна баночка такого бодрящего коктейля (табл. 1).
| Компонент | Содержание |
|---|---|
| Стимуляторы | |
| Кофеин | 150–200 мг |
| Таурин | 1000–2000 мг |
| Гуарана | 200–300 мг |
| Женьшень | 50–100 мг |
| Витамины | |
| Витамин B3 (ниацин) | 20–40 мг |
| Витамин B6 | 2–5 мг |
| Витамин B12 | 1–3 мкг |
| L-карнитин | 500–1500 мг |
| Подсластители | |
| Аспартам | 50–150 мг |
| Сукралоза | 30–100 мг |
| Стевия (крайне редко) | 20–50 мг |
Многих может заинтересовать, почему производители указывают состав на 30 мл напитка, ведь никто не пьет его такими дозами. Этому есть несколько причин.
В первую очередь, это маркетинговый трюк-эффект «маленьких цифр». Цифры «10 мг кофеина» или «4 г сахара» на этикетке выглядят незначительно и безопасно для потребителя. Создается обманчивое впечатление, что продукт содержит совсем немного активных веществ. Если же указать содержание на стандартные 100 мл, цифры стали бы в 3,3 раза больше и могли бы насторожить.
Кроме того, такой подход приводит к созданию образа «концентрата». Указание состава на мизерный объем подсознательно поддерживает идею, что вы покупаете не просто газировку, а мощный, технологичный эликсир, где действующие компоненты сильно сконцентрированы.
Наконец, это помогает обойти потенциальные регуляторные нормы. В некоторых странах законодательство может требовать специальной маркировки при превышении определенного порога содержания вещества (например, кофеина) на 100 мл. Используя маленькую «порцию» в 30 мл, производители формально снижают цифры в расчете на эту единицу объема.
«Цифры, да, очень интересно, но все еще непонятно, для чего они», — скажет большинство читателей. Рискну возразить, что подобные вопросы отпадут сами собой после разбора биохимической и физиологической роли наиболее сильнодействующих из перечисленных компонентов. Тогда, после взгляда на этот состав, всем станет очевидно, насколько серьезное влияние на наше здоровье может оказать, казалось бы, обыкновенная банка энергетика, пусть даже без сахара (не переживайте, отложений жира от их употребления у вас не прибавится).
Для любителей кофеина
Итак, начнем с разбора самого главного компонента всех энергетических напитков — кофеина.
Кофеин является алкалоидом пуринового ряда, естественным конкурентным антагонистом аденозиновых рецепторов (для более подробного разбора механизмов действия кофеина и аденозина советую обратиться к этой статье [1]).
Возможно, многие из вас замечали, как поднимается настроение после чашечки кофе утром. Через блокировку аденозиновых рецепторов кофеин оказывает влияние на множество нейромедиаторных систем головного мозга, так что дело обстоит не только во временном исчезновении чувства усталости. Но этот эффект самый заметный, и как раз идеально подходит для энергетиков, поэтому не сказать о нем просто нельзя. Возможно, я кого-то разочарую тем фактом, что кофе не устраняет усталость, а лишь маскирует ее, пока она продолжает накапливаться. Именно поэтому кофе работает совсем недолго. Выпивая его, мы берем ресурсы в кредит у своей нервной системы, а кредиты рано или поздно приходится возвращать. Как же это происходит?
Чтобы понять основное действие кофеина, нужно сначала познакомиться с аденозином.
Аденозин — это нейромодулятор, который можно представить как естественную «молекулу усталости» нашего мозга. Он является побочным продуктом интенсивной работы клеток. Чем активнее работает ваш мозг и чем больше энергии (в виде АТФ) он потребляет, тем больше аденозина накапливается в межклеточном пространстве. Аденозин — это сигнал «стоп». Постепенно накапливаясь в течение дня, он связывается со специальными аденозиновыми рецепторами (в основном типа A1) в мозге (рис. 1). Активация этих рецепторов приводит к замедлению нервной активности, расширению кровеносных сосудов (чтобы увеличить приток кислорода), появлению чувства усталости, сонливости и снижению концентрации.
Проще говоря, аденозин — это встроенная система, которая говорит вам: «Пора отдохнуть, мозг перегрелся».
Кофеин же как «ключ-обманка». По своей молекулярной структуре он похож на аденозин. Настолько похож, что может подойти к аденозиновым рецепторам и занять их, как неправильный ключ, который все же вставляется в замок.
Однако, в отличие от аденозина, кофеин не активирует эти рецепторы. Он просто блокирует их, физически не давая аденозину связаться с ними.
В результате сигнал усталости отключается. Аденозин продолжает накапливаться (вы действительно устали), но его сигнал не доходит до нейронов, так как рецепторы заняты кофеином. Подавляются тормозные механизмы. Мозг, лишенный «успокаивающего» сигнала аденозина, продолжает работать в активном режиме.
Происходит «растормаживание». Активность других нейромедиаторов, таких как дофамин и глутамат, связанных с мотивацией и возбуждением (о них чуть позже), косвенно усиливается. Это приводит к ощущению бодрости, улучшению концентрации и настроения.
Теперь о частностях. Всего известно 4 типа аденозиновых рецепторов: A1, A2A, A2B, A3. Они различаются по структуре, локализации и механизмам передачи сигнала [2].
A1-рецепторы преимущественно тормозят нейрональную активность, снижая высвобождение возбуждающих нейротрансмиттеров, таких как глутамат и дофамин. Эти рецепторы концентрируются в областях мозга, связанных с когнитивной функцией и сном, например в гиппокампе, мозжечке и коре головного мозга. Там они регулируют когнитивные процессы, память и координацию движений.
A2A-рецепторы участвуют в регуляции сосудистого тонуса, настроения и локомоторной активности. Они особенно важны для взаимодействия с дофаминергической системой, что делает их мишенями для исследований в области нейродегенеративных заболеваний. Экспрессируются в базальных ганглиях и стриатуме и участвуют в модуляции моторной функции [2].
A2B-рецепторы в основном экспрессируются в периферических тканях, таких как сосудистая система, и играют роль в иммунных ответах и воспалении.
Наконец, A3-рецепторы имеют ограниченное распространение и участвуют в патогенезе различных заболеваний, включая воспалительные и онкологические процессы.
Рисунок 1. Механизм блокировки аденозиновых рецепторов кофеином. Молекула кофеина оказывает свое влияние, преимущественно блокируя аденозиновые рецепторы типов A1 и A2A. Особый интерес представляет их концентрация в стриатуме — ключевой зоне мозга, отвечающей за контроль движений и вознаграждение.
В этой области A2A-рецепторы образуют прямые гетеродимерные комплексы с D2-рецепторами дофамина, играющими важную роль в процессах планирования, принятия решений и регуляции движений.
Когда кофеин блокирует A2A-рецепторы, это приводит к своеобразному «растормаживанию» дофаминовой системы, в результате чего снимается тормозное влияние аденозина на D2-рецепторы, усиливается дофаминергическая передача — ключевой нейромедиатор системы вознаграждения начинает действовать активнее.
Активируется центр вознаграждения, что субъективно ощущается как улучшение настроения и прилив мотивации. Интересный факт: в исследовании Harvard School of Public Health (2021) умеренное потребление кофе (2–3 чашки/день) ассоциировалось с на 45% меньшим риском депрессии.
Через А1-рецепторы опосредуется активация норадреналиновой системы, за счет которой и объясняется эффект «прилива сил» при употреблении кофеиносодержащих напитков. Стоит сразу уточнить, что эффект «прилива сил» — не результат работы одной системы. Это сложный оркестр, где норадреналин — важный, но не единственный музыкант.
В работе «оркестра» также принимают участие дофаминовая система (через блокаду A2A-рецепторов). Как мы обсуждали ранее, кофеин блокирует A2A-рецепторы в стриатуме, что усиливает дофаминергическую передачу. Это напрямую влияет на мотивацию, чувство предвкушения и удовольствия, что субъективно также ощущается как часть «прилива сил». Кофеин может стимулировать выброс кортизола — «гормона стресса», который также способствует мобилизации энергии и повышению уровня глюкозы в крови.
Первыми звуками в работе «оркестра» является блокада аденозинового торможения в голубом пятне, расположенном в стволе головного мозга и содержащем примерно 60% норадренергических нейронов. Блокировка аденозиновых рецепторов кофеином в этом участке вызывает «снятие торможения» с нервных клеток, в норме реализуемое аденозином, приводя к их активации.
Вернемся к вопросу касательно значения приведенных ранее мной цифр. Все довольно просто: эффект кофеина зависит от его дозы.
Постараемся разобраться в этом без сложной терминологии. Ранее я упоминала о том, что кофеин оказывает воздействие на норадреналиновую систему (рис. 2). Этот процесс реализуется через адренергические рецепторы (α и β). Проще всего представить их как «антенны» на поверхности клеток. Каждая антенна настроена на свой «сигнал» — конкретное вещество (например, адреналин или норадреналин). Когда это вещество садится на антенну, клетка получает команду и выполняет определенное действие.
Кофеин, как мы выяснили, сам не является этим «сигналом», но он меняет работу системы, что приводит к усилению естественных сигналов. Теперь давайте посмотрим, какие бывают «антенны» и за что они отвечают. Описанные клеточные «антенны» являются адренорецепторами. Их естественными активаторами служат гормоны стресса и бодрости — адреналин и норадреналин.
Активация каждого подтипа рецептора приводит к конкретным физиологическим эффектам, которые зависят от дозы: возбуждение α1-рецепторов в префронтальной коре улучшает рабочую память. Для достижения этого эффекта среднему взрослому требуется разовая доза в районе 70–140 мг [3].
Стимуляция β-рецепторов в миндалине способствует снижению тревожности. Эффект наблюдается при суточном потреблении кофеина в диапазоне 100–400 мг [4].
Возбуждение β1-рецепторов в сердце приводит к тахикардии. У нетренированного к кофеину человека этот побочный эффект может проявляться при потреблении более 400 мг в сутки [5]. Поэтому оптимальным количеством для потребления энергетических напитков стоит считать 1 банку в сутки.
Рисунок 2. Локализация и эффекты стимуляции разных подтипов адренорецепторов.
Эффекты стимуляции адренорецепторов:
α1-адренорецепторы.
Сосуды: мощное сужение (вазоконстрикция), приводящее к повышению артериального давления.
α2-адренорецепторы:
Центральная нервная система: противотревожный эффект.
Эффекты стимуляции β-адренорецепторов.
β1-адренорецепторы:
Сердце: положительный хронотропный эффект: увеличение частоты сердечных сокращений. Положительный инотропный эффект: увеличение силы сокращений миокарда. Положительный дромотропный эффект: увеличение скорости проведения импульса.
Почки: стимуляция выброса ренина → активация системы, повышающей артериальное давление.
β2-адренорецепторы:
Бронхи: мощное расширение (бронходилатация).
Сосуды скелетных мышц и сердца: расширение (вазодилатация).
Печень: стимуляция гликогенолиза (выброс глюкозы в кровь).
β3-адренорецепторы:
Жировая ткань (адипоциты): запуск липолиза (расщепление жиров) и термогенеза (выработка тепла).
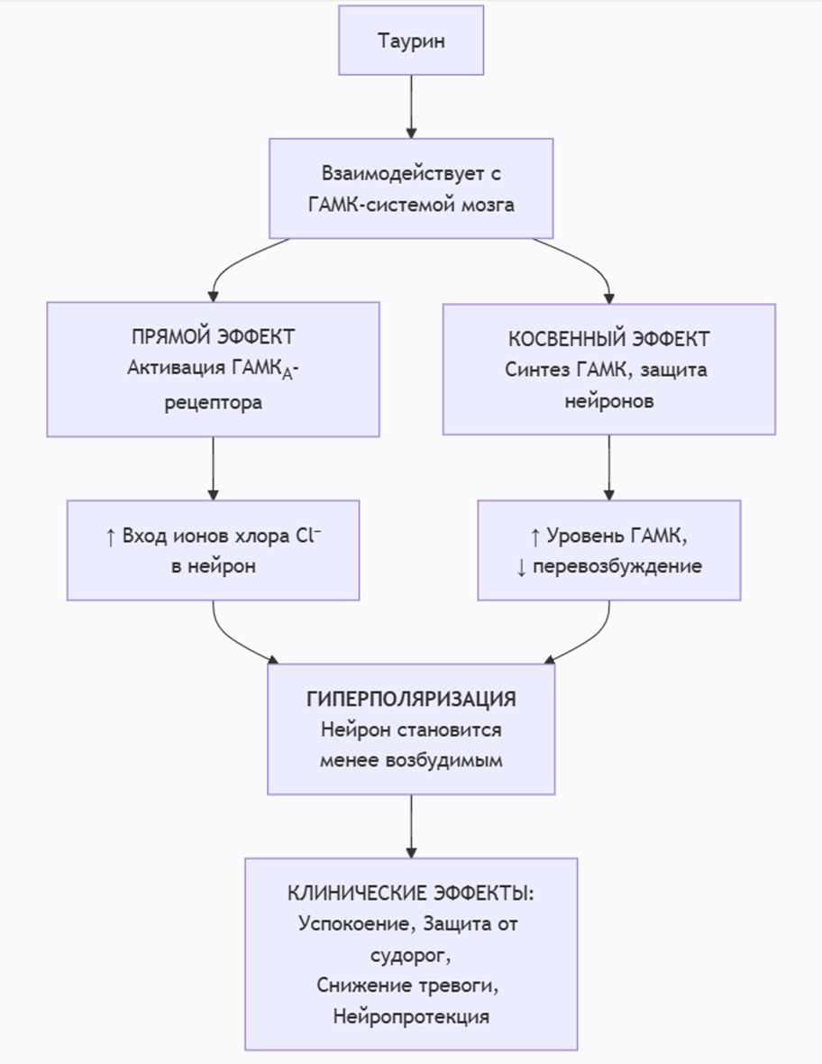
Таурин — «младший брат» ГАМК
Таурин — это серосодержащая β-аминокислота, с сульфоновой (-SO3H) вместо карбоксильной группы (-COOH) в составе.
Совокупность имеющихся в настоящее время данных доказывает абсолютную потребность в ней у организма [6].
Таурин в энергетиках — не просто маркетинг. Это биоактивное соединение, действие которого на наш организм научно обосновано. Он смягчает побочные эффекты кофеина, улучшает энергообмен и работу мозга, защищает сердце и сосуды. В мозге, особенно в нейрогипофизе (задней доле гипофиза), он работает как умный тормоз, защищая нейроны и регулируя выброс гормонов.
Все благодаря тому, что таурин похож на другое важное для нас соединение — гамма-аминомасляную кислоту, или ГАМК [7]. ГАМК — это основной нейромедиатор, который снижает активность нейронов, предотвращая перевозбуждение. Она уменьшает тревожность и защищает наше тело от судорог [8], взаимодействуя с определенными клеточными рецепторами.
Всего существует два типа ГАМК-рецепторов:
- ГАМК(А) — ионотропные (быстрые, открывают Cl⁻-каналы, что приводит к гиперполяризации).
- ГАМК(В) — метаботропные (медленные, работают через G-белки).
Таурин тоже может использовать рецепторы ГАМК, но не только их. Его действие на центральную нервную систему человека довольно сложное (рис. 3). Так, таурин влияет на нас через:
Рисунок 3. Схема влияния таурина на ГАМК-систему с последующими клиническими эффектами.
рисунок автора
- Прямую активацию ГАМК(А)-рецепторов.
Таурин связывается с β-субъединицей ГАМК(А)-рецептора, в результате чего усиливается вход хлоридов (Cl⁻) в нейрон и происходит торможение перевозбуждения. - Блокировку разрушения ГАМК.
Таурин подавляет фермент ГАМК-трансаминазу (GABA-T), который расщепляет ГАМК. В результате накапливается больше ГАМК, за счет чего усиливается торможение [9]. - Влияния на глициновые рецепторы.
Таурин также активирует глициновые рецепторы (GlyR), которые работают аналогично ГАМК(А). Это особенно важно в спинном мозге и стволе мозга, где глицин является основным тормозным медиатором.
Хорошая новость для желающих похудеть: таурин способен оказывать воздействие не только на мозг, но и на скорость метаболизма, способствуя липолизу, предотвращая липогенез, и ускорять энергетический обмен. Представьте: ваш жир — это склад запакованных энергетических «консервов» (триглицеридов). Чтобы их использовать, организм должен:
- Вскрыть упаковку, чтобы расщепить триглицериды на глицерин и жирные кислоты (процесс липолиза).
- Доставить «топливо», т.е. отправить жирные кислоты в митохондрии.
- Сжечь, чтобы превратить их в энергию (β-окисление).
Таурин ускоряет все три этапа:
- «Вскрытие консервов»: усиление липолиза.
Гормоны-разрушители (адреналин, норадреналин) дают сигнал жировым клеткам: «Пора расщеплять запасы!». Но проблема в том, что у людей с лишним весом клетки часто «глухи» к этим сигналам. Таурин повышает чувствительность к адреналину, и жировые клетки быстрее отдают жир. Также он активирует гормон-чувствительную липазу (HSL) — главный «открыватель» триглицеридов [10]. - Доставка жирных кислот.
Свободные жирные кислоты бесполезны, пока не попадут в митохондрии («энергостанции» клеток). Для этого нужен карнитин-молекула-перевозчик. - «Переработка»: ускоренное сжигание.
В митохондриях жирные кислоты превращаются в энергию через β-окисление. Таурин включает «турбо-режим» за счет активации PPAR-α (пероксисомный пролифератор-активированный рецептор альфа) — «главного регулятора» жиросжигающих генов. Благодаря улучшенной работе митохондрий происходит меньше «поломок», а значит вырабатывается больше АТФ из жира [11].
Однако его эффективность зависит от дозы и индивидуальных особенностей. Для большинства людей 500–2000 мг/сут безопасны и полезны. А сочетание таурина (1000 мг) и кофеина (80 мг) снижает субъективное ощущение стресса на 25%.
Из этого можно сделать вывод о том, что умеренное потребление энергетиков может оказывать благотворительный эффект на организм.
L-карнитин: миф или реальная польза?
L-карнитин (левокарнитин) — это популярный компонент энергетиков и предтренировочных комплексов. Данная добавка представляет предмет споров в научных кругах. Производители заявляют, что он «увеличивает энергию» и «сжигает жир», но как он реально действует в таких напитках?
Левокарнитин является витаминоподобным веществом, содержащимся в продуктах животного происхождения. Как он образуется в организме? Все просто: берем лизин из курицы/яиц и метионин из творога/орехов. Добавляем к ним витамины С, B6, B3 и железо — и получаем L-карнитин.
Т.е. если вы не едите мясо или у вас дефицит витаминов, что бывает довольно часто при неполноценном питании и стрессе, своего карнитина может не хватать. А L-карнитин, напомним, работает как «челнок», доставляющий жирные кислоты в митохондрии для сжигания и получения энергии (АТФ).
В цитоплазме жирные кислоты превращаются в ацил-КоА. L-карнитин соединяется с ацил-КоА, образуя ацилкарнитин. Ацилкарнитин проходит через мембрану с помощью транслоказы (CPT-1 и CPT-2). Далее он снова распадается на L-карнитин + ацил-КоА, который вступает в β-окисление (рис. 4). В результате образуется АТФ.
С L-карнитином процесс получения энергии из жиров ускоряется, особенно при кардио (бег, плавание, велосипед) и низкоуглеводной диете (кето, интервальное голодание). А без L-карнитина жиры «застревают» в клетке как грузовики без бензина.
Рисунок 4. Перенос жирных кислот (ацил-CoA) через мембраны митохондрий в матрикс («карнитиновый челнок»). R-C=O~KoA — Ацил-КоА (Ацил-кофермент А), основная активная форма жирной кислоты. HS-KoA — восстановленная форма кофермента А. ЖК — жирная кислота.
Но есть нюанс: если вы не тренируетесь или едите много углеводов, добавленный L-карнитин почти бесполезен — ему просто нечего транспортировать. Поясню: L-карнитин — не «сжигатель», а «логист». Ваш организм — экономный хозяин. Он не будет зря жечь свои стратегические запасы, если в этом нет острой необходимости.
Когда вы сидите на диване, энергетические потребности низкие. Телу проще и выгоднее использовать легкодоступную глюкозу из крови, чем тратить силы на распаковку и транспортировку жира. Сигнала «Пора жечь жир!» не поступает. Таким сигналом являются гормоны, такие как адреналин, которые резко выделяются во время физической нагрузки. Без этого сигнала «склад» жира остается на замке.
При реальном дефиците (что встречается редко) его прием оправдан. Проблемы начинаются, когда его принимают в лошадиных дозах, просто «на всякий случай».
Главный риск связан не с самим карнитином, а с тем, что наш организм с ним делает. Избыток непоглощенного карнитина попадает в кишечник, где его встречают местные бактерии. Часть нашей микробиоты специализируется на переработке L-карнитина и расщепляет его до промежуточного вещества — триметиламина (ТМА) [12].
С кровотоком ТМА попадает в печень, где ферменты превращают его в триметиламин-N-оксид (ТМАО). И вот здесь ключевой момент: ТМАО выступает активным игроком, вредным для сосудов.
Многочисленные исследования связывают высокий уровень ТМАО в крови с ускоренным атеросклерозом, усилением агрегации тромбоцитов, прямым риском инфаркта и инсульта [13].
Помимо рисков со стороны сердечно-сосудистой системы, высокие дозы часто приводят к тошноте, диарее, спазмам [14]. Также добавка может усиливать действие препаратов, разжижающих кровь (например, варфарина).
L-карнитин — не волшебная таблетка, а серьезный нутриент. Его прием имеет смысл только при доказанном дефиците или по четким медицинским/спортивным показаниям под контролем специалиста.
Для здорового человека, желающего улучшить энергетику, гораздо эффективнее и безопаснее работают не добавки, а базовые действия: сбалансированная диета, качественный сон, управление стрессом и регулярная физическая активность. Эти меры поддержат естественную выработку энергии, не создавая ненужных рисков для сердца.
Помните: в случае с L-карнитином принцип «чем больше, тем лучше» не просто не работает — он может обернуться против вас. Для более подробного разбора вреда бесконтрольного приема данной добавки советую обратиться к данной статье [15].
Все остальное
Фитокомпоненты по типу гуараны и женьшеня на самом деле никакой пользы не несут. Женьшень действительно может улучшить когнитивные функции и снизить усталость, но его эффект накопительный (нужно пить неделями) [16]. В энергетике его доза слишком мала для мгновенного действия. Гуарана содержит кофеин (даже больше, чем кофе), но усваивается медленнее из-за дубильных веществ. Ее эффект мягче, но все равно это просто другой источник кофеина.
Насчет добавления витаминов ситуация противоречивая: витамины группы B (B6, B12, ниацин) действительно полезны для метаболизма, т.к. являются кофакторами во многих биохимических реакциях, однако если у вас нет дефицита, их дополнительный прием не даст прилива сил. Главная причина добавления фитокомпонентов и витаминов — маркетинг.
Заключение
Безопасная разовая доза энергетика для здорового взрослого должна содержать около 200 мг кофеина (примерно 1–2 стандартные банки энергетика, в зависимости от бренда), суточная — 400 мг.
Важно понимать, что эта норма включает весь кофеин, потребленный за день: из кофе, чая, шоколада, лекарств (рис. 5). Перейти границу допустимого проще, чем кажется. Представьте стандартное утро студента или офисного работника, имеющего высокую нагрузку: он или она выпивает большую кружку свежесваренного кофе объемом примерно 340 мл, в которой кроется уже 200 мг кофеина, и бежит по своим делам. По пути наш герой решает перекусить плиткой горького шоколада, через час-два чувствует упадок сил и покупает себе еще стакан кофе из автомата. Внезапно его начинает мучить жажда, и он решает выпить баночку холодной сладкой колы. К вечеру у нашего героя появилась головная боль. Разумеется, он решает принять таблетку комбинированного обезболивающего, которая лежала в аптечке, и запивает ее чашкой крепкого черного чая. Боль в голове прошла, но вместо нее появилась неконтролируемая тревога, дрожь в руках и учащенный пульс.
Рисунок 5. Инфографика компании HELL ENERGY.
Казалось бы, что такого в этой истории, ведь главный герой ограничился всего 2 чашками кофе за сутки, но на деле в течение дня он принял чуть больше 400 мг кофеина из разных источников. А ведь многие из нас выпивают больше 2 чашек кофе за день и включают в свой стандартный рацион энергетический напиток.
Стоит понимать, что энергетик — напиток не для утоления жажды. Это инструмент для решения конкретной краткосрочной задачи, когда другие методы недоступны. Его профит ощутим только в узких сценариях:
- Для водителей в долгой ночной поездке. Краткосрочный эффект на 1–2 часа, чтобы доехать до места отдыха.
- Для студентов/работников в условиях аврала. Чтобы закончить проект или подготовиться к экзамену, когда дедлайны «горят». Не для регулярных ночных бдений.
- Для спортсменов перед/во время длительной тренировки. Здесь работает синергия кофеина, таурина и иногда L-карнитина (который реально участвует в энергообмене при физической нагрузке). Но для этого существуют специальные спортивные гели и изотоники без лишних компонентов.
Рисунок 6. Формула бодрости: помощники педали газа.
Категорически не рекомендуется пить энергетики в пубертате. Организм подростка более уязвим, так как нервная система еще формируется, а высокие дозы кофеина могут вызывать сильную тревожность, панические атаки и нарушения сна. Формируется нездоровый паттерн поведения: решение проблем через искусственную стимуляцию вместо режима сна и отдыха.
Теперь давайте разберемся, что лучше: энергетик с сахаром или без?
Это выбор из двух зол, но одно заметно меньшее. Энергетики с сахаром (40–55 г на банку) дают двойной удар — стимуляцию от кофеина и резкий скачок глюкозы с последующим таким же резким спадом («откатом»), который вызывает усталость и раздражительность.
Энергетики без сахара (на подсластителях) позволяют избегать главных проблем при употреблении большого количества сахара-калорий и гликемического скачка. Потенциальный вред здесь связан в первую очередь с кофеином и другими стимуляторами, а не с подсластителями в тех дозах, в которых они присутствуют. Поэтому для потребления этот вариант однозначно менее вреден.
Навряд ли я сумела отговорить от регулярного употребления энергетиков, так как сама люблю ими баловаться, поэтому обговорим правила безопасности:
- Считайте весь кофеин за день, не превышайте 400 мг.
- Не смешивайте с алкоголем — это маскирует опьянение и многократно увеличивает нагрузку на сердце и риск аритмии.
- Не пейте на голодный желудок — это усиливает негативное воздействие на слизистую и ускоряет всасывание кофеина.
- После приема дайте организму восстановиться — следующим этапом должен быть полноценный сон, а не новая банка.
- Для подростков и людей с проблемами сердца, давлением или тревожностью лучшая доза — нулевая.
Помните, что никакой энергетик не даст вам энергию из ниоткуда. Он лишь заставляет организм в долг тратить свои экстренные резервы. Рано или поздно по этому счету придется расплачиваться качественным отдыхом. Фитокомпоненты и витамины в энергетиках — это в основном маркетинг и «витаминный театр». Они не вредны, но и особой пользы не приносят.
Реально действующими компонентами в энергетиках являются: кофеин (главный стимулятор), таурин и L-карнитин (помогает, только если вы тренируетесь) (рис. 5). Поэтому можно с уверенностью сказать, что потенциального вреда данный вид напитков не несет, их можно употреблять с пользой для себя, главное — будьте гастроразумны.
Литература
- Влияние кофеина;
- Сивак К. В. (2016). Аденозиновый рецептор A2A как лекарственная мишень для терапии сепсиса. Молекулярная биология. 50, 231–245;
- Tom M. McLellan, John A. Caldwell, Harris R. Lieberman. (2016). A review of caffeine’s effects on cognitive, physical and occupational performance. Neuroscience & Biobehavioral Reviews. 71, 294-312;
- Diogo R. Lara. (2010). Caffeine, Mental Health, and Psychiatric Disorders. JAD. 20, S239-S248;
- EFSA Panel on Dietetic Products, Nutrition and Allergies (NDA). (2015). Scientific Opinion on the safety of caffeine. EFS2. 13;
- Thomas Bouckenooghe, Claude Remacle, Brigitte Reusens. (2006). Is taurine a functional nutrient?. Current Opinion in Clinical Nutrition & Metabolic Care. 9, 728-733;
- Olaf Kletke, Guenter Gisselmann, Andrea May, Hanns Hatt, Olga A. Sergeeva. (2013). Partial Agonism of Taurine at Gamma-Containing Native and Recombinant GABAA Receptors. PLoS ONE. 8, e61733;
- William J L’Amoreaux, Alexandra Marsillo, Abdeslem El Idrissi. (2010). Pharmacological characterization of GABAA receptors in taurine-fed mice. J Biomed Sci. 17, S14;
- Fan Jia, Minerva Yue, Dev Chandra, Angelo Keramidas, Peter A. Goldstein, et. al.. (2008). Taurine Is a Potent Activator of Extrasynaptic GABAAReceptors in the Thalamus. J. Neurosci.. 28, 106-115;
- Shigeru Murakami. (2015). Role of taurine in the pathogenesis of obesity. Molecular Nutrition Food Res. 59, 1353-1363;
- Stephen W. Schaffer, Kayoko Shimada-Takaura, Chian Ju Jong, Takashi Ito, Kyoko Takahashi. (2016). Impaired energy metabolism of the taurine-deficient heart. Amino Acids. 48, 549-558;
- Robert A Koeth, Zeneng Wang, Bruce S Levison, Jennifer A Buffa, Elin Org, et. al.. (2013). Intestinal microbiota metabolism of l-carnitine, a nutrient in red meat, promotes atherosclerosis. Nat Med. 19, 576-585;
- Xinmin S. Li, Slayman Obeid, Roland Klingenberg, Baris Gencer, François Mach, et. al.. (2017). Gut microbiota-dependent trimethylamine N-oxide in acute coronary syndromes: a prognostic marker for incident cardiovascular events beyond traditional risk factors. Eur Heart J. ehw582;
- European Food Safety Authority (EFSA). (2004). Opinion of the Scientific Panel on Genetically Modified Organisms on a request from the Commission related to guidance notes supplementing Part B of Annex II to Council Directive 90/219/EEC, as amended by Directive 98/81/EC, on the contained use of geneti. EFSA Journal. 2, 18;
- Не доверяйте рекламе, или Потенциальная связь метаболизма L-карнитина и развития атеросклероза;
- Noël M. Arring, Denise Millstine, Lisa A. Marks, Lillian M. Nail. (2018). Ginseng as a Treatment for Fatigue: A Systematic Review. The Journal of Alternative and Complementary Medicine. 24, 624-633.
Комментарии
Раньше здесь был блок с комментариями. Но потом сервис Disqus, на котором они работали и за который мы платили, перестал открываться из РФ.
Когда появится возможность, мы вернём комментарии уже на внутреннем движке, а чтобы это произошло быстрее —
Оставьте донат 💚